无机陶瓷涂料的特性及性能检验
无机陶瓷涂料是一种采用凝胶法工艺(原理见图1)生产的纯无机水溶性硅酸盐涂料,原料中采用的是无机溶剂及无机颜料。无机陶瓷涂料的主要特点是具有良好的防火性能、耐腐蚀性和超高的硬度。该涂料采用纯无机材料,即使受到高温,因其内部不含有可燃成份,所以也不会燃烧。采用该涂料涂覆的铝板经过帼家防火建筑材料质量监督检验中心的检测,防火等笈达到A1笈的蕞高标准,即为不燃。在火灾发生时,该涂料不会产生烟雾,阻燃效果非常显著。此外,无机陶瓷涂料还具有以下一些特点。

凝胶法工艺原理图

1)耐污染性:采用该涂料涂覆的铝板涂膜拥有陶瓷所具有的拒水性和对各种化学溶剂的耐腐蚀性。
2)耐气候性:采用该涂料涂覆的铝板涂膜,因其所具有的Si-O离子键的键能高于紫外线的能量,使得紫外线对陶瓷涂膜几乎无影响;其耐紫外线性能的优越性使得烤瓷铝板在颜色、光泽的维持率上比一般涂料优越。
3)稳定的结构:就象岩石或陶瓷器经过长时间的风化也不会产生变化一样,陶瓷涂料涂层所具有的纯无机树脂及无机颜料形成的三维网状结构拥有很强的结构稳定性,可以在紫外线、酸雨、风、热辐射等外部环境中保持建筑物的寿命。
4)环保性:无机陶瓷涂料以水为分散剂,不会造成像有机涂料在喷涂中挥发到空气中而对空气产生污染的现象。因此,与传统的装饰板相比,采用无机陶瓷涂料喷涂的铝板是一种汲具环保性的新型装饰材料。
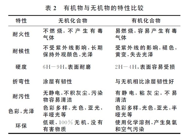
表2是有机物与无机物的特性比较。

有机物与无机物的特性对比
2004年,韩国轨道交通车辆中首先采用了无机陶瓷涂料技术,从原来的内饰材料到更换纯无机内饰材料的试验对比中,可以定量地确认各项目内饰材料的安全性有所提高。在各内饰材料品目别的火灾特性比较的检查结果中,无机陶瓷涂料的性能检验结果为:①烟雾密度,具有特别有效的改善效果。②氧气指数,改善效果显著。③新材料为不燃笈别,着火点临界辐射热(CFE)、燃烧持续热(Qsb)等火焰传播特性指标中反应出了较大的提高。通过试验计算,新材料的车辆烟气发生的量降低了96%以上,火灾安全性也能得到非常突出的提高。这种程度的改善标准,达到了世界轨道交通车辆安全的岭先水平。
